• 患者服务: 与癌共舞小助手
  • 微信号: yagw_help22

QQ登录

只需一步,快速开始

手机动态码快速登录

手机号快速注册登录

开启左侧

肺腺癌晚期 21突变 化疗多西他赛耐药后 求方案

  [复制链接]
86504 54 lisa8827 发表于 2025-11-29 08:05:24 |
lisa8827  初中一年级 发表于 2026-3-5 18:35:37 来自手机 | 显示全部楼层 来自: 意大利
闯关3AN2 发表于 2026-03-05 17:00
奥希耐药后,双倍克服耐药的有效率真的不高。。。但是如果有药,可以吃,有数据提示,继续保留奥希的可能可以减少脑转移风险,这个只起个辅助作用,一般是解决不了耐药问题的

目前医生是让继续奥西 昨天刚领了药 17号去医院 所以想说等方案期间 吃双倍奥西会不会好点

举报 使用道具

回复 支持 反对
累计签到:4 天
连续签到:1 天
[LV.2]与爱新人
闯关3AN2  博士二年级 发表于 2026-3-5 19:21:44 | 显示全部楼层 来自: 中国
lisa8827 发表于 2026-3-5 18:35
目前医生是让继续奥西 昨天刚领了药 17号去医院 所以想说等方案期间 吃双倍奥西会不会好点  ...

除非出现PACC突变,这个可能是依赖剂量的

举报 使用道具

回复 支持 反对
lisa8827  初中一年级 发表于 2026-3-5 20:36:59 来自手机 | 显示全部楼层 来自: 意大利
闯关3AN2 发表于 2026-03-05 19:21
除非出现PACC突变,这个可能是依赖剂量的

还在等报告 那目前就先一颗剂量吗

举报 使用道具

回复 支持 反对
累计签到:4 天
连续签到:1 天
[LV.2]与爱新人
闯关3AN2  博士二年级 发表于 2026-3-6 11:59:28 来自手机 | 显示全部楼层 来自: 中国
lisa8827 发表于 2026-03-05 20:36
还在等报告 那目前就先一颗剂量吗

我觉得一颗吧,不加倍

举报 使用道具

回复 支持 反对
lisa8827  初中一年级 发表于 2026-3-6 18:57:19 来自手机 | 显示全部楼层 来自: 意大利

举报 使用道具

回复 支持 反对
lisa8827  初中一年级 发表于 2026-3-13 05:34:17 来自手机 | 显示全部楼层 来自: 意大利
冲锋衣 发表于 2026-03-02 11:19
现在上埃万妥了吗

约了17号看医生

举报 使用道具

回复 支持 反对
lisa8827  初中一年级 发表于 2026-3-17 20:13:13 来自手机 | 显示全部楼层 来自: 意大利
闯关3AN2 发表于 2026-03-06 11:59
我觉得一颗吧,不加倍

基因检测还是只有21突变 ➕tp53 没有met 医生不给用埃万妥 说没有药了 他们建议我们回国用 我们杭州医院去过 医院是不是都一样的 还是得去上海 ?

举报 使用道具

回复 支持 反对
累计签到:4 天
连续签到:1 天
[LV.2]与爱新人
闯关3AN2  博士二年级 发表于 2026-3-17 21:38:00 来自手机 | 显示全部楼层 来自: 中国
lisa8827 发表于 2026-03-17 20:13
基因检测还是只有21突变 ➕tp53 没有met 医生不给用埃万妥 说没有药了 他们建议我们回国用 我们杭州医院去过 医院是不是都一样的 还是得去上海 ?

有met谁还用埃万托,怎么会这样,欧洲的指南肯定不会要met才埃米的,不知道是那个环节出什么状况了吧

                               
登录/注册后可看大图

                               
登录/注册后可看大图

举报 使用道具

回复 支持 反对
累计签到:4 天
连续签到:1 天
[LV.2]与爱新人
闯关3AN2  博士二年级 发表于 2026-3-17 21:39:58 来自手机 | 显示全部楼层 来自: 中国
lisa8827 发表于 2026-03-17 20:13
基因检测还是只有21突变 ➕tp53 没有met 医生不给用埃万妥 说没有药了 他们建议我们回国用 我们杭州医院去过 医院是不是都一样的 还是得去上海 ?

浙一,浙江省肿瘤那个熟就去哪个,不一定非沪不可

举报 使用道具

回复 支持 反对
累计签到:4 天
连续签到:1 天
[LV.2]与爱新人
闯关3AN2  博士二年级 发表于 2026-3-17 21:46:37 来自手机 | 显示全部楼层 来自: 中国
lisa8827 发表于 2026-03-17 20:13
基因检测还是只有21突变 ➕tp53 没有met 医生不给用埃万妥 说没有药了 他们建议我们回国用 我们杭州医院去过 医院是不是都一样的 还是得去上海 ?

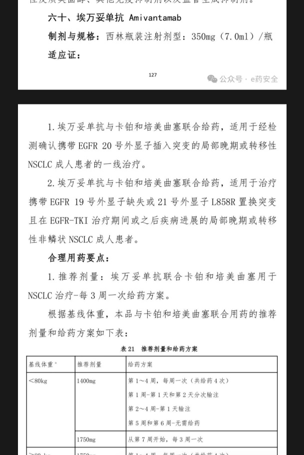
咱们的适应症都清清楚楚可以用埃米,欧洲那边肯定也是可以的啊!?这一点也不欧洲

                               
登录/注册后可看大图

                               
登录/注册后可看大图


                               
登录/注册后可看大图

举报 使用道具

回复 支持 反对

发表回复

您需要登录后才可以回帖 登录 | 立即注册 手机动态码快速登录

本版积分规则

  • 回复
  • 转播
  • 评分
  • 分享
帮助中心
网友中心
购买须知
支付方式
服务支持
资源下载
售后服务
定制流程
关于我们
关于我们
友情链接
联系我们
关注我们
官方微博
官方空间
微信公号
快速回复 返回顶部 返回列表